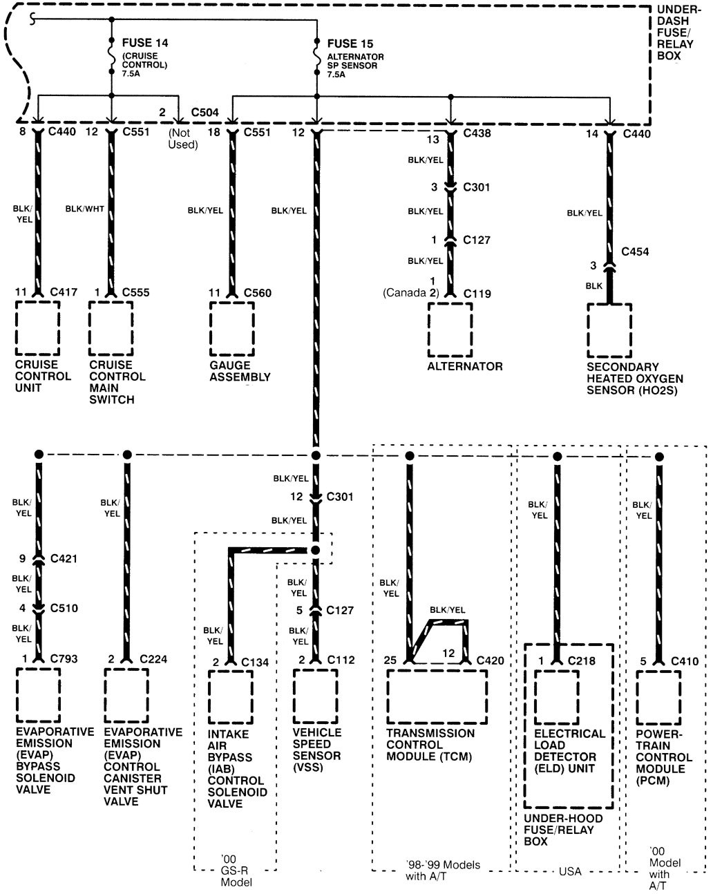
1999 Acura Integra Fuse Diagram
"Acura Integra 1998 1999 wiring diagrams fuel pump , 1999 Acura Gsr Integra Headlight Wiring Diagram, Acura Integra 1993 wiring diagrams charging system , 1997 Acura Integra 1800 Under The Hood Fuse Box Diagram , Acura Integra 1998 2001 wiring diagrams power , Ford F 250 Light Duty 1997 1999 fuse box diagram , electricity Auto Genius, Acura Legend Coupe 1994 Under The Hood Fuse Box Block , Hyundai Accent IC 1999 2005 - fuse box diagram , 2001 Vw Beetle Radio Wiring Diagram, Chevrolet Cavalier 1999 fuse box diagram Auto Genius, HP LASERJET 1320 MANUAL PDF Auto Electrical Wiring Diagram, Ford F53 1997 wiring diagrams instrument panel lamps , Porsche Boxster 986 1996 2004 fuse box diagram , , , "












